律政通中文网

主页
分享国内外融媒信息
律政通中文网 为客户提供信息参考

西沐:数字化背景下中国艺术品市场治理体系建构研究

更新时间:2026-03-16 11:50:10点击:

图片

数字化背景下中国艺术品市场治理体系建构研究

西沐 祝捷

摘要:中国艺术品市场因历史积淀与市场系统的特殊性,形成了区别于西方的发展特征,在数字化浪潮中,市场规模结构、业态类型、支撑服务体系均发生颠覆性变革,传统治理模式已难以适配新的市场形态。本文基于数字化发展的内在逻辑,梳理中国艺术品市场治理的历史进化脉络,界定艺术品市场治理系统的核心内涵与运行特征,剖析治理机制的内在逻辑与实践架构,进而建构适配数字经济形态的艺术品市场治理体系,并探索治理现代化的实现路径,以期为新时代中国艺术品市场的高质量发展提供理论支撑与实践指引,推动形成契合中国国情的艺术品市场数字治理范式。
关键词:数字化;艺术品市场;治理体系;治理现代化;数字经济

数字化背景下,经济形态正在迅速地解构与重塑。2024年全国数字经济核心产业增加值为140891亿元,占GDP的比重为10.5% [1]数字经济作为新时代中国经济转型与社会发展的战略性支撑,已深度渗透到生产生活的各个领域,与此相对应的市场形态与产业业态也在发生重大的变化与转型。特别是艺术品市场的发展与转型,其发展速度已经大大超出了人们对认知水平,新的市场形态的形成已经成为不争的事实。

艺术品市场新的形态突出地表现在市场规模结构不断转换、新的业态越来越丰富、新的发展趋势越来越明晰及新的支撑服务体系在不断快速重塑,传统市场形态向新的市场形态转型迭代在快速进行。传统二级市场拍卖年交易额同比下滑,而线上直播拍卖交易额两年接近7.14亿,同比增长超过100%。[2]艺术品交易不再局限于画廊、拍卖、艺博会等传统线下形态,直播、网店、数字藏品平台等线上模式迅速崛起,艺术品的数字资产化趋势日益显著,市场的规模结构与业态类型迎来全方位的转型迭代。

中国艺术品市场在不断全球化过程中得到了进化与发展的转型,由于历史与市场系统等方面的原因,目前还是一个相对独特的系统存在。可以说,数字化是进一步推动中国艺术品市场国际化与规范化发展的一个重要动力与机遇。

在数字化背景下中国艺术品市场进一步融入数字经济发展的新形态的发展,是中国艺术品市场发展的战略课题,也是重塑中国艺术品市场新形态的历史必然。在中国艺术品市场新形态形成发展的过程中,如何基于数字新基础设施与数字经济新形态的发展态势,根据数字化发展的内在逻辑,进一步建构与之相适配的治理系统、机制与体系是重中之重。构建数字治理体系已经成为数字经济发展的重要保障。近年来,各国高度重视数字治理体系构建,基于不同关注点,对艺术品市场来说,首先是推动了一系列法律、法规和政策的制定与发布,但基于新的市场形态的系统化的数字治理框架尚未形成,需要我们持续地加以探索。

一、中国艺术品市场治理的历史进化与变革逻辑

中国艺术品市场的发展历程,是市场形态与治理方式协同进化的过程,从传统市场形态到互联网经济形态,再到数字经济形态,每一次形态更迭都伴随着基础设施的重构与治理逻辑的根本性转变(图1-1)。市场形态的进化决定了治理方式的转型方向,而治理方式的适配性又反作用于市场形态的发展质量,二者形成相互依存、相互推动的辩证关系。梳理这一历史进化脉络,核心在于把握形态更迭的基本逻辑、治理进化的核心目标与变革推进的实践路径,从而为新形态下治理体系的建构奠定历史基础。

图片

图1-1 中国艺术品市场治理的基本逻辑

(一)形态更迭与治理转型的三重逻辑

中国艺术品市场的发展可清晰划分为传统市场形态、互联网经济形态、数字经济形态三个阶段,各阶段对应着截然不同的基础设施体系,而基础设施的差异是决定市场运行逻辑与治理方式的核心底层因素,形成了“基础设施 - 市场形态 - 治理方式”的协同进化逻辑。传统市场形态以线下一对一的实物交易为核心特征,对应的基础设施围绕商业化的基本逻辑构建,核心追求货真价实、交易秩序规范化等基础目标,一级市场画廊、二级市场拍卖、艺博会构成的一级半市场是其主要交易载体,参与主体以小众的高净值人群、专业藏家与艺术机构为主。与之对应的治理方式以政府管控为核心,治理主体高度单一,治理手段覆盖狭窄,难以触及市场的各个环节,这种管控式治理与传统线下的小众市场形态相适配。

互联网基础设施打破了传统市场的时空界限,催生了电商、平台经济等新的市场形态,艺术品交易开始从线下向线上延伸,线上拍卖、网络画廊等新业态逐步出现。这一阶段的基础设施以互联网平台为核心,实现了交易信息的初步传播与共享,市场参与主体开始多元化。与之对应的治理方式从单纯的政府管控转向监管式治理,政府逐渐开始重视中介、平台的作用,借助监管机构与平台的力量实现对市场的间接治理,平台成为连接政府与市场的关键节点,监管的核心目标从维护线下秩序转向规范平台运营、防范线上交易风险,治理手段也开始融入互联网技术手段,实现行政监管与平台管理的结合。

数字经济形态以数字基础设施为核心支撑,基于算力技术的基座,应用区块链、人工智能、云服务等数字技术的深度融合及其在文化产业中的不断推广应用,建构起来丰富的数字化场景,培育了让不同业态不断生发的生态,这不但打通了艺术行业之间的壁垒,为跨业跨界创造了无限可能,更激发了艺术品市场业态的重塑,标志着艺术品市场进入信息化、数据化、智能化的全新发展阶段。这一阶段的数字基础设施实现了对艺术品全生命周期的数据化管理,与之对应的治理方式从监管式治理转向多元共治的治理式发展,治理不再是政府的单一行为,而是政府、行业组织、平台企业、专业机构、个人等多元主体的协同行为,治理的核心目标是建立广泛、公开、便捷的参与机制,激发市场的创新活力,利用区块链的不可篡改性实现交易追溯,利用大数据实现精准监管,形成了与数字经济形态相适配的全新治理逻辑。

治理进化的核心目标转型

中国艺术品市场治理的进化过程,本质上是围绕解决传统市场痛点、适配新形态市场特征推进的过程,核心目标呈现出四重转型特征(图1-2)。

图片

图1-2 艺术品市场治理的基本目标

由上图可以看出,中国艺术品市场治理的进程,既有中国艺术品市场现有状态所决定,更有市场发展的最终目标的导引。但无论中国艺术品市场治理如何进化,以下四个方面是最为重要的。

一是实现交易透明化。传统艺术品市场的首要痛点是交易不透明、信息不对称,画廊、拍卖行的交易信息多被视为商业机密,交易对象、价格等核心信息不对外公开,部分交易主体利用信息差赚取超额利润,破坏市场公平性,导致价格体系混乱,难以形成客观的艺术品价值评估标准。在数字化背景下,利用数字技术让艺术品交易全流程可追溯、可查询,通过数字平台整合交易数据,建立公开的交易记录数据库,借助区块链技术确保交易信息不可篡改,从根本上破解信息不对称问题,让交易信息成为市场公共资源,为市场公平竞争奠定基础。

二是实现信息共享化。信息不共享是传统艺术品市场交易不透明的根源,也是市场小众化的重要原因。传统市场的信息传播主要依靠线下人脉、专业渠道,高净值人群与专业藏家凭借信息优势占据市场主导地位,普通投资者因缺乏有效信息获取渠道难以参与,市场始终处于小众化发展状态。数字化背景下,需打破信息孤岛,建立国家级的艺术品公共信息服务平台,整合艺术品确权、鉴定、评估、展览、交易、溯源等全链条信息,实现市场信息开放共享。同时,信息共享能推动艺术品市场专业化发展,让专业的鉴定评估、学术研究信息成为公共资源,提升整个市场的专业认知水平。

三是实现支撑服务完善化。支撑服务不完善是中国艺术品市场长期混乱的重要诱因,传统市场的确权、鉴定、评估、溯源、物流、集保等关键环节缺乏标准化、专业化的服务体系:艺术品真伪鉴定主要依赖专家个人经验,所有权证明缺乏统一认定体系,物流与集保环节难以保障艺术品安全,严重制约了艺术品的流通与资产化进程。数字化为支撑服务体系提供了全新技术解决方案,如提取艺术品宣纸、颜料等物质数据建立专属数据库,实现唯一性溯源;利用区块链技术实现艺术品数字资产的权属登记,提升确权公信力;借助人工智能与大数据技术完善鉴定评估体系,让鉴定评估更客观、科学。支撑服务体系的完善化,是艺术品市场规范化、规模化发展的底层基础,也是数字化治理的重要实践成果。

四是实现市场大众化。受信息不对称、参与门槛高等因素影响,传统艺术品市场的目标客户群体聚焦于高净值人群与专业藏家,普通投资者难以参与,市场小众化特征明显。治理进化的最终目标之一是推动市场向 “大众文化消费市场” 转型,一方面通过艺术品基金、信托等金融产品创新,实现从一对一交易到一对多交易的转变,降低普通投资者参与门槛;另一方面通过艺术品数字资产化,将艺术品铸造为数字藏品、NFT 等数字资产,以版权形式进行衍生与交易,让更多人参与艺术品投资与消费。市场大众化不仅能拓宽艺术品市场发展空间,更能发挥其社会功能,推动社会美育发展,提升全民审美素养。

(三)市场变革的双重实践路径

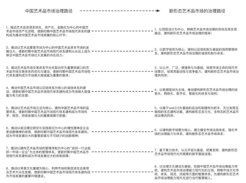
中国艺术品市场的数字化变革,并非对传统市场的彻底否定,而是传统市场形态的现代化升级与数字经济新形态的创新建构并行的双重路径。传统市场形态的现代化升级路径,是推动传统艺术品市场的数字化转型,利用数字技术赋能传统业态,实现线下优势与线上技术的融合发展。传统画廊、拍卖行、艺博会等业态拥有深厚的专业积淀,在艺术品鉴定、价值评估、学术研究、线下体验等方面具有不可替代的优势,数字化转型并非让这些传统业态向纯线上模式转型,而是利用数字技术提升其运营效率与服务能力。例如,拍卖行可以利用 VR/AR 技术打造线上虚拟展厅,让全球藏家足不出户就能体验线下拍卖的场景,扩大拍卖的参与范围;画廊可以利用大数据分析客户的艺术偏好与消费能力,实现精准的客户定位与作品推荐,提升交易效率;艺博会可以打造线上数字展厅,实现线下展览与线上展示的同步进行,延长展览的传播周期,扩大艺术作品的传播范围。(图1-3)

图片

图1-3 艺术品市场治理的基本路径

从上图我们可以看出,中国艺术品市场治理的路径,经历了不同的形态,新形态中国艺术品市场的治理路径最突出的就是以上8个方面,这8个方面深刻揭示了中国艺术品市场治理的变化逻辑。

传统市场形态的数字化升级,还包括推动传统艺术品市场的资源系统化、资产化、金融化进程:通过数字化技术对艺术品资源进行系统化整理,建立艺术品资源数据库,实现艺术品资源的标准化管理;借助数字技术推动艺术品的资产化进程,让艺术品成为可评估、可流通、可交易的金融资产,打破艺术品与金融市场的壁垒;完善艺术品基金、保险、信托等金融产品体系,为艺术品市场的发展提供金融支撑。同时,推动传统艺术品市场交易体系的平台化建设,整合线下交易资源,打造线上线下融合的交易平台,实现交易流程标准化、规范化,提升流通效率。

数字经济新形态的创新建构路径,核心是基于数字基础设施与数字化发展逻辑,建构适配数字经济形态的艺术品市场新体系,同时探索与之相适配的治理新路径,这是艺术品市场数字化变革的核心方向。这一路径的核心是以顶层设计为中心,明晰数字经济形态下艺术品市场治理的目标与实现路径,建构系统化的治理框架,避免治理的碎片化与盲目性。以数字信用为核心,建构以征信机制为基础的信用管理体系,利用区块链技术打造不可篡改的数字信用体系,解决数字交易中的信任难题。以公开、广泛、便捷参与为基础,培育市场主体的现代市场意识,激发市场主体的能动性与竞争能力,建构多元主体参与的治理共同体,实现共建共治共享。以数据驱动为主线,推动治理体系的信息化、网络化、数字化、智能化建设,利用大数据、人工智能等技术实现精准监管、高效治理,让数据成为治理的核心生产要素。

此外,还需要以 Web3.0 为基础建构自治机制,充分发挥互联网的生态建构功能,利用智能合约等技术实现市场的自我规范、自我治理。针对数字艺术品、NFT、数字藏品等新业态,完善相关法律法规,明确其法律地位与交易边界。基于算力技术,以元宇宙为基座,统筹建构算力网络、大数据中心、区块链节点、数字确权平台等数字基础设施,为数字经济形态的发展提供底层技术支撑。以治理文化建设为基础,挖掘中国艺术品市场治理的传统智慧,同时以审美文化重建为核心,利用市场机制促进社会美育的发展,为数字艺术品市场的发展营造良好的文化环境。

(四)基本结论

在以上系统梳理了中国艺术品市场从传统形态、互联网经济形态到数字经济形态的完整演进脉络,深入剖析了“基础设施-市场形态-治理方式”协同进化的内在逻辑,厘清了市场形态与治理模式相互依存、相互推动的辩证关系,为后续数字治理体系构建夯实了历史脉络与理论基础,结合以上分析可凝练出四点核心结论。

其一,数字经济背景下的艺术品市场新形态,绝非传统市场模式的简单延伸、局部修补,而是依托数字技术实现底层逻辑重构的全新市场形态。它彻底打破了传统线下实物交易的时空壁垒与小众化局限,区别于互联网时代单一的线上化迁移,形成了全新的交易机制、参与主体结构与产业生态,具备独立的运行规律与发展特质,是数字经济体系下衍生的专属市场形态,无法用传统市场的框架与逻辑来界定和约束。

其二,适配新形态的治理工作必须摒弃碎片化治理路径,要树立系统集成思维,推动治理工作全域统筹。一方面要立足行业发展全局,开展系统性研究与整体性规划,打破条块分割、单一环节治理的局限,统筹考量确权、鉴定、交易、监管、服务等全链条需求;另一方面要强化顶层设计,围绕数字市场发展规律搭建一体化治理框架,统筹政策法规、技术支撑、多元主体等核心要素,避免治理滞后与治理空白;同时要依托系统布局,持续拓展适配数字经济的新体制、新机制发展空间,破除传统治理体制的束缚,为多元共治、智能监管等新模式提供发展保障。

其三,全新的艺术品市场形态,核心是依托数字基础设施搭建数字化应用场景。区别于传统线下实体场景与互联网平台的单一信息交互,数字场景覆盖艺术品确权鉴定、溯源存证、展览展示、交易流通、监管服务等全周期环节,融合虚拟展览、区块链溯源、大数据监管等多元功能,实现市场运行的智能化、全域化与高效化,成为新形态落地运行的核心载体。

其四,支撑市场新形态与新型治理体系的核心根基,是数字基础设施。其不同于传统商业配套设施与基础互联网平台,融合算力、大数据、区块链、人工智能等核心数字技术,搭建起涵盖算力网络、大数据中心、数字确权平台、区块链存证节点在内的底层支撑体系,为市场形态迭代、业态创新、治理转型提供技术保障,是推动中国艺术品市场规范化、国际化、大众化发展的核心前提。综上,唯有把握新形态本质、坚持系统治理、锚定数字场景、夯实数字基建,才能推动艺术品市场数字化转型高质量推进。

二、数字化背景下艺术品市场治理系统的核心建构

治理系统是艺术品市场治理体系的基础与核心,数字化背景下的艺术品市场治理系统并非对传统治理系统的简单改造,而是基于数字基础设施与全新市场形态的系统性重构。厘清治理系统的核心内涵、要素结构、功能特征与行为表现,是建构艺术品市场治理机制与体系的前提,也是实现治理现代化的关键。

(一)艺术品市场治理系统的概念

1、艺术品市场治理的核心概念

数字化背景下中国艺术品市场治理的核心概念,是建设与数字经济形态下艺术品市场相适配的价值、政策和制度体系与能力系统,核心目标是实现市场制度化、政府行为规范化和法治制度完善化,同时通过培育市场精神、加强市场文化建设,让治理成为推动市场高质量发展的内生动力。

在数字经济形态下,艺术品市场治理的核心不再是简单维护市场秩序,而是通过建构适配的治理系统,激发市场的创新活力,推动市场的国际化与规范化发展,实现市场价值与文化价值的双重提升。当前,传统经济管理部门的人才体系与制度体系已难以适应数字经济发展的需求,艺术品市场治理系统的建构,需要培育面向数字经济的新型人才,建立适配数字艺术品市场的制度体系,同时对新事物保持开放的认知与接纳态度,勇于探索数字技术在治理中的应用。对于数字艺术创作、数字资产交易等新业态,不能用传统的思维模式与评价标准进行评判,而是要建立与之相适配的价值体系与评价标准,让治理系统与市场形态同频共振。治理系统的建构最终需要实现与市场价值、政策、制度、能力的高度适配,才能真正发挥治理的作用,推动市场的健康发展。

2、艺术品市场治理的本质特征

数字化背景下艺术品市场治理具备七大本质特征,这些特征相互关联、相互支撑,共同构成其核心属性,也决定了治理的运行逻辑与实践方式。

(1)过程性是治理的首要特征。治理并非一蹴而就的行为,而是有着明确目标与实现路径的持续过程。需要先明晰治理的核心目标,再根据目标制定科学的实现路径,同时对路径的实施效果进行持续的评估与优化,确保治理行为始终围绕核心目标推进,无目标与路径的治理是碎片化的,难以发挥实际效果。连续性是治理系统的重要特征。

(2)治理需要连续性,要持续性推进,避免半途而废。艺术品市场的数字化转型是一个长期过程,市场形态与业态会不断发展变化,治理系统也需要保持动态的调整与完善,始终与市场的发展节奏相适应,形成长效的治理机制。

(3)主体多元化是区别于传统管控模式的核心特征。在治理过程中,不仅需要政府的管控,还需要各个方面的参与,包括政府、企业、社会组织和个人等。这些主体在治理过程中发挥着不同的作用,形成了多元化的治理格局,提升了治理有效性的增强。

(4)广泛性是与主体多元化相配套的重要特征,主要体现为参与主体的多元化、参与态度的理性化与参与方法的便捷化。参与主体的多元化是广泛性的基础,而参与方法的便捷化则是吸引更多主体参与治理的关键,只有降低参与门槛,引导参与者形成理性的参与态度,才能实现治理的广泛性,让治理成为全体市场参与者的共同行为。

(5)自治化是是 Web3.0时代的核心治理理念。治理系统的建构需要建立在治理共同体的概念之上,通过自治实现市场的自我规范、自我管理。艺术品市场中许多专业领域的问题难以通过政府的行政手段解决,需要依靠行业共同体的自治,如艺术品的鉴定评估标准、数字资产的交易规则等,都需要行业内的专业机构与从业者共同制定,这种自治模式比单纯的行政管控更加高效、更加贴合市场实际。

(6)法治化是治理的底线特征。自治并非无边界的自由,而是在法律法规框架下的自治,完善的法律法规是治理系统有效运行的基础与保障,只有建立健全与数字艺术品市场相适配的法律法规体系,明确各个市场主体的权利与义务,界定各类市场行为的合法边界,才能让自治有章可循、有法可依。

(7)共治化是治理的终极特征,其核心是共建、共治、共享,突出针对性、共生性、多元性的市场治理与跨界协商性的场景建设,多元主体在治理系统中并非相互独立,而是相互协作、相互依存,共同参与治理体系的建构,共同承担治理责任,共同分享治理成果,通过共治优化市场生态,推动艺术品市场高质量发展。

3、艺术品市场治理系统

艺术品市场治理系统是适配数字经济新形态的系统化治理载体,核心是打破单一主体、单一目标、单一机制的碎片化治理格局,构建协同高效的一体化治理架构,其核心内涵可通过三大维度界定。首先,治理主体构成上,治理系统是多元治理共同体的有机集合,即治理共同体=治理共同体(1)+治理共同体(2)+……+治理共同体(N),涵盖政府监管部门、行业协会、艺术机构、交易平台、专业鉴定评估机构、藏家群体及普通参与者等多方主体,各类主体各司其职、优势互补,摒弃政府单一管控模式,形成共建共治的治理集群。其次,目标层面实现目标聚合与系统整合,将交易透明化、信息共享化、服务完善化、市场大众化等分散治理目标统筹整合,围绕市场规范化、国际化、大众化核心方向统一发力,破除目标割裂、治理冲突的问题,实现全链条目标协同。最后,系统机制层面凸显1+1>2的协同效应,通过搭建联动机制、信息共享机制、信用约束机制,整合各方资源与治理力量,优化治理流程、提升治理效能,突破单一主体治理的局限性,实现治理资源高效配置、治理手段协同发力,形成远超个体治理的综合效能,为艺术品市场新形态发展筑牢治理根基。(图2-1)

图片

图2-1 艺术品市场治理系统

(二)艺术品市场治理系统的要素构成与结构体系

1、艺术品市场治理系统的要素

数字化背景下的艺术品市场治理系统是由多元要素构成的有机整体,各个要素相互关联、相互作用,共同构成了治理系统的核心结构。这些要素可概括为治理架构、治理内容、治理主体、治理方法、治理工具、治理载体、治理文化七个方面,涵盖了治理系统的理念、对象、主体、手段、载体、文化等各个维度,形成了全方位、多层次的要素体系,是治理系统建构的核心基础。具体来说,艺术品市场治理系统的要素如下:

(1)治理架构:治理理念、法律法规、管理体制机制等;

(2)治理内容:数字资产、共享开放、安全隐私等;

(3)治理主体:国家、行业、组织、企业、个人等;

(4)治理方法:公开广泛便捷参与、自治、数据驱动等;

(5)治理工具:制度法规政策、标准规范、应用实践、支撑技术等;

(6)治理载体:体制载体、技术载体等;

(7)治理文化:治理文化、价值取向、治理环境等。

2、艺术品市场治理系统的结构

七大要素并非相互独立,而是相互融合、相互渗透,治理架构提供顶层设计与制度框架,治理内容明确核心对象与范围,治理主体是实施者与参与者,治理方法是实施路径,治理工具是实施手段,治理载体是落地平台,治理文化是精神支撑,七大要素的有机结合,成为一个具备完整功能的有机整体。(图2-2)

图片

图2-2 中国艺术品市场治理系统的结构

治理架构是治理系统的顶层设计与框架基础,主要包括治理理念、法律法规、管理体制机制等内容。治理理念决定了治理系统的价值导向,需从传统的管控思维转向多元共治的思维,从被动的问题解决转向主动的生态培育,从单一的秩序维护转向秩序与活力的双重兼顾。法律法规是治理架构的核心内容,需要建立健全与数字艺术品市场相适配的体系,明确数字艺术品、数字藏品的法律地位,界定数字资产交易的合法边界,制定艺术品数字确权、鉴定、溯源的法律标准。管理体制机制是治理架构的实施保障,需要建立 “政府—行业组织—市场—企业”的多元管理体制,完善各主体之间的协调、监督、激励机制,确保治理架构能够有效落地实施。

治理内容是治理系统的核心对象。数字化背景下的治理内容不再局限于传统线下艺术品的交易管理,而是拓展到数字资产、共享开放、安全隐私等多个维度。数字资产是治理内容的核心,包括艺术品的数字藏品、NFT、数字版权等。治理的重点是明确权属、规范交易、防范金融风险,避免数字资产成为洗钱、非法集资的工具。共享开放核心是推动艺术品市场信息的共享开放,打破信息孤岛,建立公共信息服务平台,保障市场参与者的信息权益。安全隐私是治理内容的底线维度,既要保障艺术品数字资产的安全,还要保障交易过程的安全与市场参与者的隐私安全,保障数字资产不被篡改、窃取。

治理主体是治理系统的实施者与参与者,呈现出多元化特征,主要包括国家、行业、组织、企业、个人等各个层面,在治理系统中有着不同的定位与功能。国家层面的治理主体主要是政府相关部门,核心功能是制定法律法规、出台产业政策、进行宏观监管;行业层面的治理主体主要是各类艺术品行业协会,核心功能是制定行业标准、推动行业自律,实现行业的自我管理;组织层面的治理主体主要包括艺术品鉴定机构、评估机构、溯源机构等,其核心功能是为市场提供专业的鉴定、评估、溯源、集保等服务,成为连接政府与市场的专业桥梁。企业层面的治理主体主要是各类艺术品市场平台与经营主体,包括线上拍卖平台、数字藏品平台等,其核心功能是规范自身经营行为、加强平台管理、保障交易安全。个人层面的治理主体主要是艺术品的创作者、收藏者、投资者等市场参与者,核心功能是参与市场监督、维护自身合法权益、形成理性的市场行为。

治理方法、治理工具、治理载体与治理文化是治理系统的实施保障,共同支撑着治理行为的有效落地。治理方法主要包括公开广泛便捷参与、自治、数据驱动等;治理工具主要包括制度法规政策、标准规范、应用实践、支撑技术等;治理载体主要包括各类治理机构、行业组织等实施载体,以及数字治理平台、区块链节点、大数据中心等技术载体。治理文化主要包括治理文化、价值取向、治理环境等,是治理系统的精神支撑,核心树立正确的市场价值取向,营造良好的治理环境,让治理成为市场参与者的共同价值追求与行为自觉。

治理系统的结构体系是七大要素的有机组合与层级划分,形成了“顶层设计—核心对象—实施主体—实施保障”的四层结构,相互嵌套、相互支撑,且并非静态,而是动态发展的。随着艺术品市场数字化形态的不断发展,治理系统的结构体系也会不断调整与完善,各个要素与各个层级之间的关系会更加优化,让治理系统始终与市场发展相适配。

(三)艺术品市场治理的系统功能

与传统治理系统相比,数字化治理系统的功能发生了根本性变革,呈现出去中心化、虚拟化、场景化、智能化等全新特征,而其行为表现则兼具创新与惯性,反映出传统治理模式与数字化治理需求的矛盾。

传统治理系统的核心是通过政府的行政手段聚合治理目标,引导市场主体参与治理,实现平等、服务、参与、共识的自治过程,治理的核心是中心化的管控,去中心化成为数字化治理系统的核心功能特征,这一特征源于区块链底层技术的应用,并非完全消除中心,而是打破传统单一的中心化管控模式,形成多中心、分布式的治理结构,实现治理权力的合理分配,让政府、行业组织、平台企业、专业机构等各尽其责,避免政府单一主体过度管控,激发多元主体的治理积极性。例如,利用区块链技术建立分布式的信用管理体系,各个平台、机构都能成为信用信息节点,实现信用信息的分布式存储与共享,利用智能合约实现信用的自动评估与管理,打破单一中心的垄断。

虚拟化是数字化治理系统的重要功能特征,也可称为网络化,核心是利用数字技术打破时空的限制,让治理行为从线下走向线上。传统治理行为主要依靠线下的会议、调研、检查等方式,受时空限制显著,治理的覆盖范围与效率都受到极大影响,而数字化治理系统利用互联网、大数据、云计算等技术,打造线上数字治理平台,让治理主体能够随时随地参与治理,让治理行为能够在线上高效开展。如线上投诉举报平台、行业自律平台、监管平台等,打破了时空的界限,为治理的广泛性奠定了基础,也让治理效率得到了极大提升。虚拟化的治理功能实现,离不开数字基础设施的支撑,算力网络、大数据中心、互联网平台等技术与物理基础设施,是实现治理虚拟化的核心保障。

场景化与智能化是数字化治理与传统治理的本质区别,场景化是治理的落地形式,智能化是治理的核心手段,二者结合让治理更加精准、高效、贴合市场实际。场景化的核心是根据数字艺术品市场的不同应用场景,建构针对性的治理模式,数字化背景下的艺术品市场涵盖了创作、确权、鉴定、交易、溯源、收藏等多个场景,每个场景的治理需求与治理重点都有所不同,治理系统需要制定针对性的治理规则与治理手段。智能化是数字化治理系统的核心技术支撑,核心是利用大数据、人工智能、区块链等数字技术,实现治理的便捷化与精准化。便捷性是智能化的首要体现,例如,利用智能合约实现交易的自动规范;利用大数据实现监管的自动化。精准性是智能化的核心体现,利用大数据技术收集市场参与者的行为数据、交易数据,建立客户画像,实现对市场行为的精准分析与精准监管。(图2-3)

图片

图2-3 中国艺术品市场治理系统功能

(四)艺术品市场治理的系统行为

1、思维定势,路径依赖。思维定势与路径依赖是治理系统行为的首要表现,受传统管控式治理模式的长期影响,部分治理主体仍存在着传统的思维定势,习惯于用行政手段解决市场问题,对数字技术的应用缺乏足够的认知与重视,在治理过程中过度依赖传统的治理路径,难以适应数字化治理的新需求。这种思维定势与路径依赖,导致治理行为与数字市场的发展需求脱节,是治理系统转型过程中需要克服的核心问题。

2、行为失范扭曲。传统治理基础薄弱,数字化转型、共同体意识形成过程中双向的挤压,形成失范与创新探索并存的格局;行为失范与创新探索并存是治理系统行为的重要表现。在艺术品市场数字化转型与治理共同体意识形成的过程中,部分市场主体与治理主体在转型过程中出现行为失范,例如,部分数字藏品平台缺乏规范的运营规则,存在虚假宣传、炒作价格等违规行为。同时,也有许多市场主体与治理主体在积极探索数字化治理的新路径、新方法,例如,部分平台利用区块链技术实现数字资产的规范交易,部分政府部门利用大数据技术实现市场的精准监管,行为失范与创新探索并存的格局,是治理系统转型过程中的必然现象,既要加强规范引导,也要鼓励创新探索。

3、中心化、制度化排除去中心化与技术化。中心化、制度化排除去中心化与技术化,管制行为替代自治行为,行业管理替代共同体行为,是治理系统行为的典型表现,也是传统治理模式对数字化治理的制约。部分治理主体仍习惯于用中心化、制度化的方式开展治理,将传统的制度化安排与数字化的技术手段对立起来,难以实现制度与技术的融合。

4、管制行为替代自治行为。管制行为替代自治行为,指公权力或 外部管控越位、挤占乃至取代社会 、市场、 基层、 个体的自主决策、自我管理、自我约束,把本该自治的事项转为命令 — 控制式管制,是治理中常见的越位与失衡。这种行为短期见效快、易统一、便于管控。但长期这导致:一是自治能力退化、主体缺位、责任外推;二是治理成本高、响应慢、脱离实际;三是抑制活力与创新,易引发抵触与形式主义。所以,要努力划清边界,法定底线管制,其余交由自治;要进一步赋能自治,建程序、定标准、强监督,不包办;要强化协同互补,管制保公平与秩序,自治提效率与活力;要推动范式转变,从 “命令 — 控制” 转向引导 + 自律 + 共治。

5、行业管理替代共同体行为。部分行业组织仍习惯于用传统的行业管理方式替代共同体行为,缺乏服务意识与协同意识,难以发挥行业自律与多元协同的作用。这些行为表现,反映了传统治理模式与数字化治理需求之间的矛盾,只有打破传统治理模式的束缚,树立多元共治、制度与技术融合的治理理念,才能让治理系统真正适应数字化市场的发展需求。

三、艺术品市场治理机制

治理机制是连接治理系统与治理体系的关键环节,是治理系统功能落地的具体方式,也是治理体系有效运行的核心保障。数字化背景下的艺术品市场治理机制,是基于治理系统内在逻辑与数字经济形态市场特征建构的全新机制体系,以治理综合服务平台为核心载体,由多元具体机制构成有机整体,各机制相互配合、相互支撑,推动治理系统有效运行,为治理体系建构提供实践支撑。

(一)艺术品市场治理机制的内在逻辑

艺术品市场治理机制的内在逻辑,核心是市场形态与治理逻辑的协同适配,市场形态的演变决定治理逻辑的转变,治理逻辑的转变又推动市场形态的进一步完善,二者形成相互适配、相互推动的辩证关系。从传统市场形态到互联网经济形态,再到数字经济形态,市场的基础设施、运行模式、参与主体发生根本性变化,与之相适应的治理逻辑也从“中心化+生态”转向“平台+生态”,再到“场景+生态”,这一转变是治理机制建构的核心遵循。(图3-1)

图片

图3-1 中国艺术品市场治理的逻辑

传统市场形态以中心化的线下实物交易为核心,对应的治理逻辑是“中心化 + 生态”,治理的核心围绕政府这一单一中心展开,所有的治理行为都以政府的行政管控为核心,治理的面向是政府强力部门,主要手段是中心化的授权与渠道管控。通过政府对画廊、拍卖行等市场主体的行政授权规范经营行为,通过对线下交易渠道的管控维护市场基本秩序。在这种治理逻辑下,市场生态的构建依赖于政府的行政手段,行业协会、市场主体等都处于被动接受治理的地位,市场的自我调节与自我治理能力较弱,治理的效率与覆盖范围受政府行政能力的限制显著,仅与传统小众化、线下化的市场形态相适配。

互联网经济形态以平台化的线上线下融合交易为核心,治理的核心开始从政府单一中心转向政府与平台双重中心,治理面向各类互联网交易平台。政府通过规范平台的运营规则,实现对平台内海量市场主体的间接治理,平台承担起规范站内交易行为、保障交易安全、处理交易纠纷的重要责任。行业协会则发挥专业指导与行业自律的作用,政府、平台、行业协会形成协同治理的生态体系,实现了治理效率的提升与治理范围的拓展,适应互联网时代的市场发展需求。

在数字经济时代,以场景化的数字资产交易为核心,治理的核心也从政府与平台的双重中心转向多元主体的分布式中心,治理开始面向各类数字交易场景,通过多元化、多样态的渠道协同自治管理。在这种治理逻辑下,每个场景都有对应的治理主体与治理规则,政府负责制定顶层的法律法规与政策标准,平台负责场景内的交易管理,行业协会负责制定场景内的专业标准,专业机构负责提供场景内的专业服务,市场参与者负责场景内的自我监督,多元主体围绕不同的数字场景形成分布式的治理生态。治理的核心不再是简单的管控与监管,而是通过多元主体的协同参与与自治管理,构建健康、有序、充满活力的市场生态。

(二)艺术品市场治理的基本机制

中国艺术品市场治理机制是基于艺术品市场治理综合服务平台基础之上的,所以,建构艺术品市场治理综合服务平台是重中之重。

一般来说,艺术品市场治理综合服务平台有四大功能:一是整合艺术品市场治理体系;二是整合对接艺术品市场服务支撑体系与能力;三是聚合社会、机构与个人的治理力量;四是基于平台“公开、公平、公正”三公原则基础上的公信力与整合的能力,输出艺术品市场治理的能力、手段、产品与服务。3

治理综合服务平台的核心功能之一是整合艺术品市场治理体系。数字化背景下的艺术品市场治理体系涉及多个主体,涵盖法律法规、政策标准、行业自律、专业服务等多个层面,呈现出碎片化特征,治理效率受限。治理综合服务平台作为统一的数字平台,将政府的法律法规、政策标准,行业组织的行业自律规则、专业标准,专业机构的鉴定、评估、溯源标准等都整合到平台之上,形成统一的治理体系数据库,实现治理体系的系统化、一体化,避免治理的碎片化与盲目性。

整合对接艺术品市场服务支撑体系与能力,是治理综合服务平台的核心功能之二。治理综合服务平台能够将定、评估、溯源、集保、物流等分散的专业服务机构与服务能力整合对接至平台,让市场参与者能够在平台上便捷地获取各类专业服务,为治理行为提供专业支撑。例如,市场参与者可以在平台上申请艺术品的数字确权、鉴定评估等服务,治理主体可以在平台上开展市场监管与规范工作,平台成为连接服务支撑体系与治理体系的核心桥梁,实现了服务与治理的深度融合。

聚合多元治理力量,是治理综合服务平台的核心功能之三。数字化背景下的艺术品市场治理需要政府、行业组织、平台企业、专业机构、个人等各类治理力量的共同参与,治理综合服务平台作为统一的数字平台,能够为各类治理力量提供一个共同的参与平台,打造多元主体协同共治的治理生态。政府可在平台发布政策、开展监管执法;行业组织可制定自律规则、开展行业培训;平台企业可规范自身经营、处理交易纠纷;专业机构可提供专业服务、支撑治理实践;个人可参与市场监督、维护自身权益,各类治理力量相互协同,形成多元共治的治理合力。

基于“公开、公平、公正”三公原则输出治理能力、手段、产品与服务,是治理综合服务平台的核心功能之四。三公原则是艺术品市场治理的基本原则,也是治理综合服务平台运行的核心准则。平台作为多元治理主体协同共治的核心载体,整合各类治理主体的治理能力与手段,并将其转化为具体的治理产品与服务,向市场输出。例如,利用大数据与人工智能技术开发艺术品数字确权系统、溯源查询系统、行业自律管理系统等,为市场参与者、行业组织提供专业的治理服务与平台支撑,让治理能力真正转化为推动市场规范发展的实际效能。

基于艺术品市场治理综合服务平台的中国艺术品市场现代治理机制,是一个由多元具体机制构成的有机体系,涵盖了市场运营、评估提升、发展导向、风险管控、公众参与、支撑服务、融合协调等多个维度[4],形成了全方位、多层次的治理机制体系。(图3-2)

图片

图3-2基于艺术品综合服务平台的中国艺术品市场治理机制及其结构

运营监管机制是现代治理机制体系的核心,也是维护市场基本秩序的基础,核心是通过治理综合服务平台,实现对艺术品市场全流程的运营监管,规范市场主体的经营行为,维护市场的正常运行秩序。

评估提升机制是现代治理机制体系的重要组成部分,核心是通过治理综合服务平台,建立科学、客观、公允的艺术品市场评估体系,对市场主体的经营能力、艺术品的价值、市场的发展水平等进行全面评估,同时根据评估结果提出针对性的提升建议,推动市场主体的专业化发展与市场整体水平的提升。

发展导向机制是现代治理机制体系的引领性机制,核心是通过治理综合服务平台,整合政府的产业发展规划,引导市场主体的经营行为与市场的发展方向,推动艺术品市场的高质量发展。

风险管控机制是现代治理机制体系的底线机制,通过建立科学、完善的艺术品市场风险防控体系,识别、评估、防范与化解市场发展过程中的各类风险,保障市场的平稳运行与市场参与者的合法权益。

公开参与机制是现代治理机制体系的基础机制,核心是坚持公开、广泛、便捷参与的原则,通过治理综合服务平台,为市场参与者提供便捷的参与渠道,激发市场参与者的参与积极性,实现治理的广泛性与多元性。

支撑服务机制是现代治理机制体系的保障机制,以各类专业服务机构为实施主体,政府部门与行业协会负责规范与引导,通过治理综合服务平台为市场参与者提供确权、鉴定、评估、溯源、集保、物流、金融等一站式的专业服务,同时为治理行为提供专业的技术支撑与服务保障,实现专业服务的标准化、规范化与便捷化。

融合协调机制是现代治理机制体系的协同机制,是保障治理机制体系有效运行的关键。以政府为主导、行业协会为纽带,通过治理综合服务平台建立常态化的沟通协调机制,实现政府、行业组织、平台企业、专业机构、个人等治理主体之间的信息共享与沟通协调,实现运营监管、评估提升、发展导向等各治理机制之间的有效衔接与协同配合,让整个治理机制体系形成“主体联动、机制衔接、资源整合、跨域协同”的有机整体。

融合协调机制的有效运行,让艺术品市场现代治理机制体系实现动态调整与高效运行,能够及时回应市场诉求、化解市场风险、规范市场秩序,推动艺术品市场治理能力的整体提升,为数字化背景下中国艺术品市场的高质量发展提供坚实的机制保障。

四、艺术品市场治理体系的系统构建

艺术品市场治理体系的建构并非简单的制度堆砌或机制叠加,而是一项系统性、整体性工程,必须在明确价值导向与实践要求的前提下稳步推进。结合行业实践与理论研究,艺术品市场治理体系可从建构原则、基本框架、运行结构三个层面进行系统阐述,三者相互关联、有机统一,共同构成了完整的艺术品市场治理体系。

(一)艺术品市场治理体系建构的基本原则

第一,坚持目标性与参与性相统一的原则。治理体系的构建必须明确短期目标与长期目标的衔接,短期聚焦破解当前市场存在的赝品交易、信息不对称、版权侵权等突出问题,长期致力于实现治理体系与治理能力现代化,推动艺术品市场成为文化产业的重要支柱。同时,必须打破传统治理中“政府单一管控”的局限,构建“多元协同、广泛参与”的共治格局。浙江省搭建的艺术品市场协同治理平台,开设政策公开、投诉举报、建言献策等功能模块,公众可便捷提交相关信息,平台及时响应反馈,有效提升了公众参与积极性[5];中国艺术品行业协会定期召开行业座谈会,邀请各类市场主体参与行业标准制定与治理政策研讨,体现了参与的广泛性与公开性[6]。

第二,坚持整体性、先进性与协调性相统一的原则。治理体系要覆盖市场运行全链条、全领域,涵盖确权、鉴定、评估、交易、溯源等多个环节,涉及线上线下多个场景。在建构过程中,需统筹治理差异,确保治理体系的各个板块、各项机制能够协同发力、形成合力。同时,要突出数据驱动与技术赋能,将大数据、云计算、人工智能、区块链等现代数字技术融入治理体系的各个环节,推动治理模式从“经验治理”向“精准治理”转型。北京海关搭建的艺术品市场数字化监管平台,用AI技术为艺术品进行信息采集,建立身份信息档案,确保艺术品“原进原出”。半年共完成艺术品、文化产品认证验证873件[7],信息采集精准迅速,体现了数据驱动的先进性。

第三,坚持层次化、可操作与文化建设相统一的原则。按照治理主体、治理任务、治理范围合理划分层次,构建 “顶层引领、中层协同、底层落实”的分级分类治理格局:顶层层面,政府承担政制定、宏观监管等职责;中层层面,行业组织承担标准制定、协调沟通等职责;底层层面,画廊、拍卖行、艺术家等市场主体承担诚信经营、自我约束等职责,确保治理工作精准对接不同层次的治理需求。各项制度与机制设计要立足实际、便于执行,确保治理工作能够顺利开展。更为重要的是,将文化建设与价值引领贯穿治理体系建构的全过程,明确治理的价值导向,确保治理体系不仅能够规范市场秩序,还能推动文化传承与艺术普及,实现市场治理与文化发展的有机统一。

(二)艺术品市场治理体系建构的基本框架

中国艺术品市场治理体系包括顶层规划设计体系、风险管控体系、法规政策体系、市场监管体系、治理生态体系和效能评价提升体系六大体系,六大体系既相对独立,又互为一体,架构起互为前提、互相制约与互相推动的治理生态。其中,市场监管体系是主体,法规政策体系是依据,风险管控体系是保障,顶层规划设计体系是路径,效能评价提升体系是标准,治理生态体系是支撑。它们既相对独立,又互为一体,从而架构起中国艺术品市场互为前提、互相制约与互相推动的治理生态(图4-1)

市场监管体系是艺术品市场治理体系的“主体核心”,核心是构建“政府监管、行业自律、平台自治、公众监督”的多元协同监管格局,覆盖艺术品交易的全链条、全场景,构建全方位、多层次的市场监管体系,及时规范市场行为,维护市场秩序。

图片

图4-1中国艺术品市场治理体系及其结构

法规政策体系是艺术品市场治理体系的“根本依据”,核心是完善与艺术品市场相关的法律法规、政策文件与行业标准,明确各类主体的权利与义务,规范各类市场行为,确保治理工作在法治轨道上推进。

风险管控体系是艺术品市场治理体系的“保障支撑”,核心是构建“风险识别、风险预警、风险处置、风险防控”的全流程风险管控机制,防范化解数字化背景下艺术品市场面临的各类风险。市场监管与风险管控相互支撑,共同构成治理体系的核心,确保市场秩序规范与稳定运行。

顶层规划设计体系是治理体系的“实施路径”,核心是结合数字经济发展趋势与艺术品市场发展实际,制定科学、前瞻的艺术品市场治理顶层规划,明确治理的目标、方向、步骤与重点任务,为治理体系的建构与运行提供清晰的路径指引。

效能评价提升体系是治理体系的“运行标准”,核心是构建科学、合理的效能评价指标体系,对治理体系的运行效果、治理措施的实施成效进行全面、客观的评价,根据评价结果及时调整优化治理策略与机制,持续提升治理效能。

治理生态体系是治理体系的 “环境支撑”,核心是完善各类主体的协同治理机制,形成 “共建、共治、共享” 的协同生态;加强诚信文化培育,建立健全信用评价体系与失信惩戒机制,营造诚信有序的市场氛围;鼓励技术创新、模式创新、制度创新,推动治理模式与市场发展同步升级;加强文化建设,推动艺术普及与文化传承,实现市场治理与文化发展的有机统一。治理生态与效能评价相互配合,共同构成治理体系长效运行的重要基础。[8]

(三)艺术品市场治理体系的运行

建构完善的艺术品市场治理体系只是实现有效治理的第一步,确保治理体系高效运行、发挥实效,才是治理工作的核心目标。结合前文框架与行业实践,艺术品市场治理体系运营的基本要素可概括为内涵、目标、主体、内容、方式方法、制度、载体及规则,这些要素相互关联、相互支撑,构成了治理体系有效运转的必要条件。(图4-2)

图片

图4-2 中国艺术品市场治理体系运营的建构

1、明确治理运行的内涵与目标。治理体系运行的内涵,本质上是通过多元主体的协同发力,运用科学的治理手段,规范市场行为、防范市场风险、保护主体权益、推动市场高质量发展。不仅包括传统的市场规范与监管,还涵盖了数字技术应用、数据安全保障、新兴业态治理、文化生态培育等多个方面,核心是实现“数字化治理、多元共治、精准治理、长效治理”。治理体系运行的目标,与治理体系建构的目标一脉相承,分为短期目标、中期目标与长期目标。短期目标,聚焦破解当前市场存在的突出问题,规范线上线下交易行为;中期目标:完善治理体系的各项机制,提升治理的数字化、智能化水平,建立健全风险管控体系与效能评价体系,形成“规范有序、创新活力充沛”的市场生态;长期目标:实现治理体系与治理能力现代化,构建“多元协同、精准高效、文化浓厚、可持续发展”的治理格局,推动艺术品市场成为文化产业的重要支柱。

2、明晰治理运行的主体与内容。治理体系运行的主体,涵盖政府、行业组织、平台企业、市场主体、公众等多个层面,各类主体分工明确、协同发力,构成了“多元协同”的治理主体格局治理体系运行的内容,涵盖艺术品市场运行的全链条、全场景,与治理体系的核心体系相对应,重点涵盖顶层规划落实、法规政策执行、市场监管实施、风险防控处置、治理生态培育、效能评价优化六个方面,确保治理工作能够精准对接市场需求,破解市场突出问题,推动市场规范发展。

3、规范治理运行的方式与保障。数字化治理方法依托大数据、云计算、人工智能、区块链等数字技术,搭建数字化监管平台、风险预警平台、协同治理平台,实现数据采集、分析、应用的全流程数字化,推动治理模式从“经验治理”向“精准治理”转型;精准治理方法针对市场治理中的重点、难点问题,采用差异化的治理手段。治理体系运行的保障,主要包括制度保障、载体保障与规则保障三个方面。制度保障是根本,涵盖管理制度、责任制度、协同制度、考核制度等多个方面;载体保障是支撑,包括数字化治理平台、行业组织与中介机构、交易平台、宣传媒介等;规则保障是规范,包括法律规则、行业规则、操作规则等,明确各类主体的行为准则与规范,确保治理行为的规范化、有序化。

五、艺术品市场治理现代化

建构完善的艺术品市场治理体系、推动其高效运行,最终的目标是实现艺术品市场治理现代化。随着数字技术的持续进步与艺术品市场的不断发展,元宇宙艺术品、AI生成艺术品等新兴业态将持续涌现,市场治理面临的形势也将更加复杂,传统治理模式已难以适应新时代的发展需求,必须推动艺术品市场治理现代化,实现治理理念、治理结构、治理能力、治理手段的全方位升级。艺术品市场治理现代化可从基本内涵、体系结构、关键维度三个层面进行系统阐述,三者相互关联、有机统一,共同构成了艺术品市场治理现代化的完整逻辑。

(一)艺术品市场治理现代化的基本内涵

艺术品市场治理现代化,是指在数字化背景下,顺应数字经济发展趋势,对传统艺术品市场治理模式进行系统性、根本性变革,实现治理理念、顶层设计、内容、体系、能力、制度、主体、手段、文化全方位现代化的动态过程,其内涵可从以下八个维度全面解析:

1. 治理的顶层设计与规划现代化

治理的顶层设计与规划现代化,是艺术品市场治理现代化的前提与统领,核心是立足艺术品市场兼具文化属性、商品属性、金融属性的多重特质,以及当前市场乱象频发、监管碎片化、发展无序的现实困境,跳出局部、短期的治理思维,构建全局性、前瞻性、系统性的顶层规划体系。这一维度要求打破部门壁垒、区域分割,由国家层面统筹文化、市场监管、税务、公安、海关等多部门协同,结合国家文化发展战略、文化产业规划与艺术品市场发展规律,制定中长期治理纲要、行业发展蓝图与专项治理方案,明确治理目标、核心任务、实施路径与责任分工,兼顾市场规范与行业活力,既解决当下鉴定造假、虚假交易、非法流转等突出问题,又预判数字艺术品、艺术金融等新兴业态带来的治理挑战,实现治理规划与市场发展同频共振,避免治理滞后于市场变革,为整个艺术品市场治理现代化筑牢方向引领与框架根基。

2. 治理的内容现代化

治理的内容现代化,是艺术品市场治理现代化的核心载体,意味着治理内容要紧跟艺术品市场业态迭代、边界拓展的趋势,突破传统线下实体艺术品交易的单一治理范畴,实现全领域、全链条、全维度的覆盖。相较于传统治理仅聚焦线下拍卖、画廊交易等场景,现代化治理内容全面延伸至数字艺术品、艺术金融产品、线上直播交易、艺术品鉴定评估、艺术品仓储物流、跨境艺术品流转等新兴领域,同时兼顾艺术品的真伪鉴定、价值评估、版权保护、税收征管、文物级艺术品保护、市场诚信建设等核心环节。治理内容不再局限于事后惩戒,而是前移至源头管控、过程监管,既涵盖普通民间艺术品交易规范,也重视珍贵艺术文物的保护与合法流通,既约束经营主体行为,也维护收藏者、投资者、创作者的合法权益,实现治理内容从零散、片面向系统、全面转型,精准匹配现代艺术品市场多元化、复杂化、跨界化的发展特征。

3. 治理体系和治理能力现代化

治理体系和治理能力现代化,是艺术品市场治理现代化的核心支撑,二者相辅相成、有机统一,构成治理工作的核心骨架。其中,治理体系现代化侧重构建权责清晰、运转协调、制衡有效的治理架构,理顺政府监管、行业自律、社会监督、市场主体自治的权责关系,完善组织架构、运行机制、协作模式,解决传统治理中权责交叉、监管空白、协同不足的问题;治理能力现代化则侧重提升治理主体的专业素养、执行效能、风险防控、应急处置与精准监管能力,针对艺术品市场专业性强、鉴定难度大、价值评估模糊、隐蔽性强的特点,培育专业化治理队伍,提升对市场乱象的识别、研判、处置能力,增强对新兴业态的适配治理能力。这一维度要求摆脱传统行政化、粗放式治理模式,推动治理体系从碎片化向一体化转型,治理能力从经验化向专业化、精准化转型,确保治理架构适配市场需求,治理手段能够有效破解市场难题,全面提升治理的整体效能。

4. 治理的制度建设现代化(聚焦艺术品市场法律体系框架)

治理的制度建设现代化,核心是搭建与现代艺术品市场高度适配的法治化制度体系,以完善的法律框架筑牢治理底线,破解当前艺术品市场法律供给不足、制度滞后、规则缺失的核心痛点。当前我国艺术品市场存在专项立法层级低、法律条款分散、针对性不足等问题,导致造假、欺诈、虚假宣传等行为惩处力度不足,纠纷解决缺乏明确依据。现代化制度建设以法治化为核心,立足市场实际,加快构建以专项法律法规为核心、部门规章与行业规范为补充、地方性法规为支撑的完整法律体系框架,明确艺术品经营主体资质、鉴定评估规范、交易流程标准、版权归属、跨境交易规则、违法违规行为界定与法律责任,填补数字艺术品、艺术金融等新兴领域的法律空白。同时,推动制度与治理能力深度融合,依托完善的法律体系提升依法治理、依法监管能力,实现市场治理有法可依、有章可循,将法治思维贯穿治理全过程,摒弃人治化、随意性治理模式,用刚性制度规范市场秩序,保障艺术品市场在法治轨道上健康运行。

5. 治理主体多元化、参与广泛化

治理主体多元化、参与广泛化,是艺术品市场治理现代化的重要路径,核心是打破政府单一监管的传统格局,构建“政府引导、多元共治、行业自治”的协同治理模式,契合现代治理民主化、社会化的核心理念。艺术品市场参与主体繁杂、专业性极强,仅依靠政府部门监管难以实现全覆盖、精细化治理,因此需要充分吸纳各类非政府组织、行业社团、专业机构、市场主体、社会公众等多方力量参与共治。具体而言,依托艺术品行业协会、鉴定评估协会、收藏家协会等社团组织,制定行业自律准则、开展行业培训、规范同业竞争,推动行业自我约束、自我管理;发挥专业鉴定机构、法律服务机构、信用评级机构等第三方机构的专业优势,为治理工作提供技术支撑、专业评估与法律服务;鼓励收藏者、投资者、媒体等社会力量参与监督,畅通举报投诉渠道,形成全方位监督网络。通过多元主体协同发力,推动治理从政府单向管控向社会多元共治转型,逐步实现行业自治,降低治理成本,提升治理的针对性与亲和力,构建共建共治共享的治理格局。

6. 治理手段和技术现代化

治理手段和技术现代化,是艺术品市场治理现代化的技术保障,核心是依托数字技术、智能技术革新传统治理手段,构建体系化、智能化、高效化的技术治理体系,破解传统治理手段落后、效率低下、监管盲区多的难题。针对艺术品市场鉴定难、溯源难、监管难的行业痛点,现代化治理摒弃人工排查、线下巡查等传统低效手段,系统运用大数据、人工智能、区块链、物联网、高精度鉴定等现代技术,打造艺术品全生命周期溯源平台、交易大数据监测平台、智能鉴定系统、信用信息共享平台等治理工具。例如,利用区块链技术实现艺术品来源、流转、交易全程存证,杜绝伪造传承记录;通过大数据分析监测异常交易、价格操纵等违规行为,实现风险提前预警;借助智能鉴定技术提升艺术品真伪鉴别效率与精准度;搭建线上监管平台实现跨区域、全流程动态监管。同时,推动各类技术与治理手段深度融合、体系化布局,形成“技术+制度+监管”的闭环治理模式,让治理手段更智能、更精准、更高效,适配现代艺术品市场数字化、线上化、跨界化的发展趋势。

7. 治理制度体系与执行能力的现代化

治理制度体系与执行能力的现代化,是艺术品市场治理现代化的关键落脚点,核心是解决“制度空转、执行不力”的痛点,实现制度设计与落地执行的无缝衔接,确保治理效能真正转化为市场规范成效。制度体系现代化不仅要求构建完善、科学、可行的制度规则,更要注重制度的可操作性、针对性与衔接性,避免制度条款过于笼统、脱离市场实际,同时理顺不同层级、不同领域制度之间的关系,形成上下贯通、协调统一的制度闭环;执行能力现代化则侧重强化制度执行的刚性约束,健全制度执行的监督机制、考核机制与问责机制,杜绝选择性执行、象征性执行、变通执行等问题。针对艺术品市场违规行为隐蔽性强、取证难、处置难的特点,提升执法队伍的专业执行能力,优化执法流程,加大违法违规行为的惩处力度,建立失信联合惩戒机制,让违法成本远高于违法收益。通过制度完善与执行强化双向发力,彻底打破“重制定、轻执行”的治理困境,确保各项制度真正落到实处、发挥实效,实现制度权威与治理效能的双重提升。

8. 治理文化现代化

治理文化现代化,是艺术品市场治理现代化的深层内核与精神支撑,属于软实力建设范畴,核心是培育契合现代市场规则与法治精神的治理理念、行业文化与价值导向,实现治理从外在约束向内在自觉的转型。不同于传统治理偏重刚性管控,现代化治理文化以诚信、法治、公平、自律为核心,一方面重塑治理主体的治理理念,摒弃重管控、轻服务,重处罚、轻引导的传统思维,树立服务型、法治化、协同化治理理念,兼顾市场规范与行业发展,兼顾监管约束与权益保障;另一方面培育行业主体的诚信经营、依法执业意识,引导艺术品经营机构、鉴定师、收藏家等树立正确的价值观念,摒弃投机取巧、造假售假、恶意炒作等不良风气,营造诚信守法、公平竞争、尊重艺术、规范交易的行业氛围。同时,传播理性收藏、理性投资的文化理念,提升社会公众的艺术认知与风险防范意识,推动形成全社会共同维护市场秩序的良好文化生态。治理文化现代化能够为制度执行、技术应用、多元共治提供精神动力,实现刚性治理与柔性引导相结合,筑牢艺术品市场治理现代化的文化根基。

(二)艺术品市场治理现代化的体系

中国艺术品市场治理现代化的体系主要由三个大的部分组成:一是治理制度;二是治理体系;三是治理规程。其中,治理制度是保障,治理体系是关键与核心,治理规程是基础。概括地讲,治理制度是指为维护市场参与者为核心的权益主体的利益,对市场的权力制衡关系和运营系统所作出的制度安排。治理规程是“治理规则+治理流程”,所谓治理规则就是治理工作的要求、规定、标准和制度等;治理流程即实现特定的治理目标而采取的一系列连续的行动组合,或者是多个活动组成的工作程序。治理规程即将治理工作按照一定的标准、要求和规定,将程序贯穿于具体的治理过程中。三者相互衔接、有机统一,确保治理现代化能够有序推进、发挥实效,具体可概括为三点:

1、治理制度是现代化的根本保障。治理制度是指为维护市场参与者为核心的权益主体的利益,对市场的权力制衡关系和运营系统所作出的制度安排。治理制度主要包括法律法规、政策规范、标准体系、责任制度、协同制度等多个方面,通过法律法规、政策规范、标准体系的确立,界定权力边界、明确权利义务、规范治理行为,为治理现代化提供法治基础与制度刚性;通过责任制度、协同制度的完善,明确各类主体的治理责任与协同机制,确保治理责任落到实处、治理主体协同发力。

2、治理体系是现代化的核心载体。治理体系是治理制度的具体体现,是治理现代化的核心载体,核心是整合顶层设计、监管执法、风险防控、生态培育、评价改进等功能模块,形成结构完整、运转高效、适应数字化市场的系统性治理架构,治理体系的现代化,不仅要求体系结构的完善,更要求体系功能的协同,确保六大体系能够相互支撑、协同发力,形成“顶层引领、核心支撑、环境保障、标准提升”的完整治理格局。

3、治理规程是现代化的运行基础。治理规程是“治理规则+治理流程”,所谓治理规则就是治理工作的要求、规定、标准和制度等;治理流程即实现特定的治理目标而采取的一系列连续的行动组合,或者是多个活动组成的工作程序。治理规程即将治理工作按照一定的标准、要求和规定,将程序贯穿于具体的治理过程中,是治理现代化的运行基础,确保治理行为规范、透明、可预期、可考核。数字化背景下,治理规程的现代化要求进一步完善治理规则、优化治理流程,实现治理规程的规范化、标准化、数字化,确保治理工作能够有序、高效开展。治理规则要具体明确,涵盖治理工作的各个环节、各个主体,明确治理工作的标准、要求与禁忌;治理流程要优化简化,结合数字化技术,实现治理流程的线上化、智能化,减少人工干预,提升治理效率,同时明确治理流程的各个环节、责任主体与时间节点。

(三)艺术品市场治理现代化的关键维度

艺术品市场治理现代化是一个系统工程,并非单一的监管升级,而是涵盖理念、方法、结构、资源等多层面的系统性变革,是推动艺术品市场告别乱象、走向规范化、专业化、可持续发展的核心抓手。其现代化建设的关键可拆解为九大核心维度,各维度相互支撑、有机融合,共同构成完整的现代化治理体系,具体内涵与要求如下

1. 治理的科学化维度

治理的科学化是艺术品市场治理现代化的核心方法论支撑,是摆脱传统经验式、粗放式治理模式的核心关键,核心要义是遵循艺术品市场自身发展规律与现代治理科学逻辑,在完备科学的规则体系框架下,治理主体依托专业理论、科学流程与现代科学技术手段,开展全流程精准化、高效化治理,同时建立闭环式的效果评估与反馈机制。相较于普通商品市场,艺术品市场存在鉴定评估专业性强、价值界定模糊、交易行为隐蔽、新兴业态迭代快等特殊属性,更需要科学化的现代化治理破除盲目管控与监管盲区:一方面要制定贴合市场实际的科学治理规则,细化交易、鉴定、评估、溯源等各环节的操作标准,杜绝主观随意性治理;另一方面要统筹运用专业分析方法、量化评估模型与大数据、人工智能等技术工具,实现对市场动态的精准监测、风险预判与靶向处置;此外,还要搭建科学的治理效果评价体系,从市场秩序规范度、行业主体满意度、乱象整改成效、产业发展活力等维度开展定期评估,根据评估结果动态优化治理策略与手段,形成“规则制定-治理实施-效果评估-优化反馈”的完整闭环,确保治理工作贴合实际、精准有效,避免治理过度或治理缺位。

2. 治理的理念维度

治理的理念现代化是艺术品市场治理现代化的思想先导,决定着治理工作的方向与路径,核心是全面更新传统管控型治理思维,树立契合现代治理核心要义的全新认知,深度把握治理多元化、法治化、民主化、协商性、过程性等核心要素,摒弃“重监管、轻服务”“重惩戒、轻引导”“政府单向管控”的陈旧理念。在艺术品市场治理场景中,理念现代化,即对市场治理现代化的理解和认识,特别是对治理的多元化、法治化、民主化和协商性、过程性等要素的认识;各地在推进治理现代化过程中,依托数字化技术实现精准监管与科学决策,同时转变治理理念,加强服务保障,推动政府从“管控者”向“引导者、服务者”转变,体现了科学化与理念现代化的要求。

3. 治理的资源维度

治理的资源维度是艺术品市场治理现代化的物质基础与保障,核心是在数据驱动的核心前提下,统筹整合治理主体可调动、可运用的人力、财力、物力、信息等各类资源,实现资源优化配置与高效利用,破解当前艺术品市场治理资源分散、匮乏、利用效率低的痛点。随着艺术品市场数字化、跨界化发展,数据资源已成为核心战略资源,这一维度首先强调构建统一、共享、权威的艺术品市场大数据资源库,整合藏品溯源信息、交易记录、主体信用信息、鉴定评估报告、跨境流转数据等各类信息,打破部门、机构之间的数据壁垒,实现数据资源互联互通,为精准治理提供数据支撑;其次是优化人力资源配置,培育兼具艺术专业知识、法律素养、监管能力、数字技术应用能力的复合型治理人才与专业智库,弥补当前治理队伍专业适配性不足的短板;同时还要保障必要的财力、物力资源投入,支持治理技术平台建设、行业培训开展、监管设备升级、维权服务保障等工作。通过整合各类治理资源,打破资源碎片化困境,为现代化治理提供充足的要素支撑,让治理工作具备落地实施的基础条件。

4. 治理的结构维度

治理的结构维度是艺术品市场治理现代化的组织框架保障,核心是在保障各方主体公开、广泛、便捷参与治理的基础上,依托市场机制构建权责清晰、横向协同、纵向贯通、运转高效的多元主体关系结构,彻底解决传统治理中纵向层级脱节、横向部门割裂、政社关系不顺的问题。这一结构包含纵向与横向两大体系:纵向结构层面,理顺中央与地方、上级监管部门与下级执行机构之间的权责关系,明确各级治理主体的监管权限、任务分工与协作机制,避免上下权责交叉或监管空白,适配艺术品市场跨区域流通的特性;横向结构层面,重点厘清同级政府文化、市场监管、税务、公安、海关等管理部门之间的协作关系,打破部门壁垒,建立联合监管、联合执法机制,同时明晰政府与市场、社会之间的边界,构建“政府监管、行业自律、市场自治、社会监督”的横向协同格局。通过优化治理结构,让各类治理主体各尽其责、协同发力,形成全方位、无死角的治理网络,提升治理体系的整体运转效率。

5. 治理的空间维度

治理的空间维度是艺术品市场治理现代化的环境保障,核心是明确治理主体开展治理工作所处的政策环境、制度环境与行业环境,以及治理主体依法依规可自由行动、自主决策的政策范围与权责边界,为治理工作提供稳定、清晰、可预期的空间。一方面,良好的政策环境是治理开展的前提,需要国家层面出台适配艺术品市场发展的宏观政策、产业政策与监管政策,完善配套制度细则,明确治理的政策导向与核心方向,避免政策模糊、前后矛盾导致治理无所适从;另一方面,要清晰界定治理主体的权责范围,划定监管边界,既保证治理主体拥有足够的行动空间处置市场乱象、履行监管职责,又防止权力过度扩张干预市场正常经营、压制行业活力,兼顾治理的刚性与灵活性。针对艺术品跨境交易、数字艺术品跨平台流通等新场景,还要拓展治理的政策空间,适配市场国际化、数字化发展趋势,明确跨境治理、线上治理的政策范围,让治理工作在合理、合规的空间内有序开展。

6. 治理的成本维度

治理的成本维度是衡量艺术品市场治理现代化成效的重要标尺,核心是追求治理成本与治理效益的最优配比,即以最小的资源耗费实现最优的治理目标,避免高成本、低效率的粗放式治理,实现治理工作的经济性与高效性统一。艺术品市场主体分散、交易隐蔽、监管难度大,传统治理模式成本高昂且效果短暂,不符合现代化治理要求。现代化的治理,一方面通过优化治理结构、整合治理资源、运用数字化技术手段,降低人力、物力、时间等直接治理成本,比如利用大数据平台实现线上动态监管,替代传统线下逐户排查,大幅缩减监管成本;另一方面要提升治理的长效性,通过完善制度、培育行业自治,减少重复整治、反复整改的间接成本,同时兼顾治理效益,不仅关注市场乱象整改等短期效益,更重视行业诚信体系建设、产业健康发展、文化传承等长期效益。通过成本与效益的双向把控,推动治理工作从“高耗低效”向“低耗高效”转型,实现可持续治理。

7. 自治管理的维度

自治管理维度是艺术品市场治理现代化的重要发展方向,核心是弱化政府单一管控的依赖,培育和提升社会、社会组织、市场主体、公民等多方主体的自我管理、自我约束、自我监督、自我服务能力,推动行业从外部强制管控向内部自主治理转型,构建共建共治共享的治理格局。艺术品市场专业性极强,行业内部主体更了解市场运行规则与潜在问题,自治管理具备天然优势:一方面要扶持艺术品行业协会、收藏家协会、鉴定评估联盟等社会组织发展,赋予其制定行业自律准则、开展行业培训、调解行业纠纷、规范同业竞争的自治权限,推动社会组织成为行业自治的核心力量;另一方面引导艺术品经营机构、拍卖企业、鉴定评估机构等市场主体建立内部管理制度,规范自身经营行为,主动践行诚信经营理念;同时鼓励收藏者、投资者等公民个体提升自律意识,理性收藏、依法维权,主动抵制市场乱象。通过多方主体的自治管理,逐步形成行业自我净化、自我完善的良性机制,降低政府治理压力,提升治理的内生动力。

8. 合法、合理与有效的维度

合法、合理与有效是艺术品市场治理现代化的核心底线与终极目标,是衡量治理工作是否合格的根本标准,三大要素相互关联、缺一不可,共同保障治理工作的正当性与实效性。其中,合法性是基础前提,要求所有治理工作必须在法律法规、政策规章的框架内开展,治理主体权责法定、治理程序合规、治理手段合法,严禁超越权限、违反程序的治理行为,同时保障市场主体的合法权益不受侵害,契合法治政府建设要求;合理性是核心要求,治理措施、监管力度要贴合艺术品市场实际,兼顾行业特殊性,避免一刀切、过度管控,既要打击造假、欺诈等违法违规行为,也要保护正常的市场交易与行业创新活力,做到宽严相济、情理法相融;有效性是最终目标,要求治理工作能够切实解决市场乱象、规范交易秩序、防范市场风险、推动行业发展,杜绝形式主义治理、制度空转等问题,确保各项治理举措落地见效。只有同时满足合法、合理、有效三大要求,艺术品市场治理才能真正实现现代化,发挥其规范市场、传承文化、助力产业发展的核心作用。

9. 治理的文化建设维度

治理的文化建设维度是艺术品市场治理现代化的深层软实力支撑,属于长效性、根本性建设内容,核心是培育契合现代化治理要求、适配艺术品市场属性的治理文化与行业文化,实现从刚性制度约束向柔性文化自觉的升华,为治理工作提供持久的精神动力。不同于短期的制度建设与技术升级,治理文化建设着眼于长远,一方面培育治理主体的服务型、协同型、法治型治理文化,摒弃官僚主义、管控主义的陈旧作风,树立为民服务、诚信履职、协同共治的治理理念;另一方面打造诚信守法、尊重艺术、公平交易、理性投资的行业文化,引导行业主体摒弃投机取巧、造假售假、恶意炒作等不良风气,树立正确的艺术价值观与经营理念,同时向社会普及理性收藏、合法交易的文化知识,提升公众的艺术认知与风险防范意识。通过治理文化与行业文化的双向培育,营造风清气正的市场生态,让规范治理、诚信经营成为行业共识与自觉行动,筑牢艺术品市场治理现代化的文化根基。

结 语

中国艺术品市场的发展经历了由传统形态到互联网形态再到数字化新形态迭代转变的发展历程,与此相对应,市场治理也经历了从政府建设市场、管控市场到监管市场,再进一步发展到治理市场的这一主线,反应了中国艺术品市场不断进化发展的历史进程。

数字化的发展使中国艺术品市场进入了一个全新的发展形态。全新的发展形态在数字经济及其数字基础设施的不断建构与完善的进程中,要求新型态艺术品市场在建构自己全新的市场机制与体系的同时,还要建构新的治理系统与体系,这是当下中国艺术品市场面临的重大挑战与重要机遇。

研究与探索数字条件下中国艺术品市场新形态的内在发展规律及其相应的治理机制与体系,可以说是数字经济发展的基本要求。如何建构新形态中国艺术品市场的发展相适应的治理系统、治理机制与治理体系,是当下艺术品市场研究过程中的重大现实课题。

新形态中国艺术品市场治理系统、机制与体系的研究,不可能是在传统治理逻辑上的一种延伸或者是修订,也不是通过设创新就可以解决的问题,而是基于数字基础设施的一种新的治理范式。他不仅是系统构成、系统机制与体系上是全新的范式,而且在在理念、运行及其支撑服务体系的保障等方面,也是有自己独特而全新的要求。我们积极开展相关的研究,就是把控新形态中国艺术品市场治理的内在逻辑,建构新形态下新的治理系统、机制与体系,推动中国艺术品市场在数字化转型中实现长效健康发展。

(本文系根据西沐教授在 2023 年 10 月 28 日上的新时代中国艺术市场治理研究学术论坛主旨发言整理而成)



责编:麦惠